This page describes the functional flow and is provided to assist the design of merchant workflows in implementing the InAcademia academic validation service.

Release 3.1.0 was deployed to the production platform on Friday 29th October 2021

Release 3.1.1 deployed Turkish and Czech translations of the user consent screen to the production platform on Friday 5th November

COMING SOON! Release 3.1.2 will deploy a user consent screen re-designed for improved mobile device responsiveness – anticipated deploy dates: pre-production – 10th November, production – 17th November 2021

High Level Functional flow


Detailed functional flow

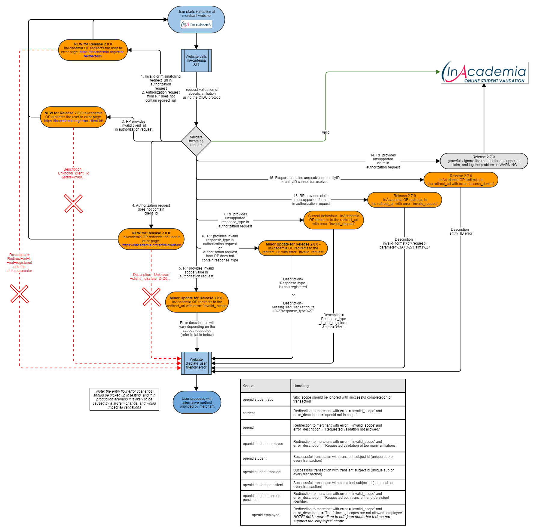
In the following diagram, light blue represents the merchant web shop, grey blue is InAcademia functionality. 

The figure presents the 'happy' flow, ending in a successful validation, as displayed in green, as well the possible error scenarios represented in red or orange. The error situation where a institutional IdP, or the merchant redirect URL component cannot be reached because of network issues or similar are out of scope and control for InAcademia and will always yield an error in the users browser. The InAcademia service is part of a continuing development programme and additional features planned for the future are also captured below.

Entry Flow with Errors v3.1.1


Response Flow v3.1.1

Archived versions

Response Flow v3.0.0

Entry Flow with Errors v2.8.0

Response Flow for release 2.8.0 (including updates from 2.7.0)

Entry Flow with Errors r2.7.0

Response Flow for release 2.7.0 (including updates from 2.5.0 & 2.6.0)