Intro

CORE enables you to collect feedback from conference participants. You can ask participants general information about the conference as well have them rate the different presentations. To ensure privacy CORE uses unique feedback codes (UUID) to authenticate users. Without a valid feedback code a user cannot provide feedback.

Go to Conferences/Edit and edit your conference. Here you have the option to send feedback codes to all participants or to a single email (use this for testing).

When using 'mail all participants' who receives the feedback invitation?

It is left to the developer to add the list of participants to CORE. In application/modules/core/models/Feedback.php::getParticipants you have to provide the $participants array. Use the same format as the debug example. Here is an example of how CORE hooks into the TERENA registration system:

$config = new Zend_Config_Ini(
    APPLICATION_PATH.'/configs/web.ini',
    'development'
);
$db = Zend_Db::factory($config->resources->multidb->webshop);

$query = "select fname, lname, email from vw_prodpart
where product_id IN (57,58,59) and order_status NOT IN ('canceled', 'unpaid', 'pending', 'refund')";

$participants = $db->query($query)->fetchAll();

Download feedback results

To download feedback results as csv files, log in as an admin and visit:

/core/feedback/getresults/<section name>

Technical

Init

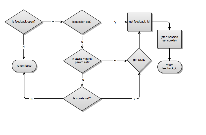
Every participant gets an email with a link containing a UUID. The link initialises their feedback session during which the UUID value is mapped to a feedback_id. This id is used for authentication. Only users with a valid and existing UUID code can provide feedback.
See: Core_Model_Feedback::_init()

Setup

If you want to modify the sections or questions, you have to change the respective database table and the respective feedback form. The feedback controller saves the feedback values. So if you modify a form or a database table, this should not break your functionality.

Presentation rating

Participants can rate presentations by using a simple star voting mechanism.

Conference rating

Participants can rate the conference and related services using the web forms.

Feedback results

All the feedback results are stored in the CORE database in the feedback schema.