This page describes the functional flow and is provided to assist the design of merchant workflows in implementing the InAcademia academic validation service.

ANNOUNCEMENT 27.10.2020: 

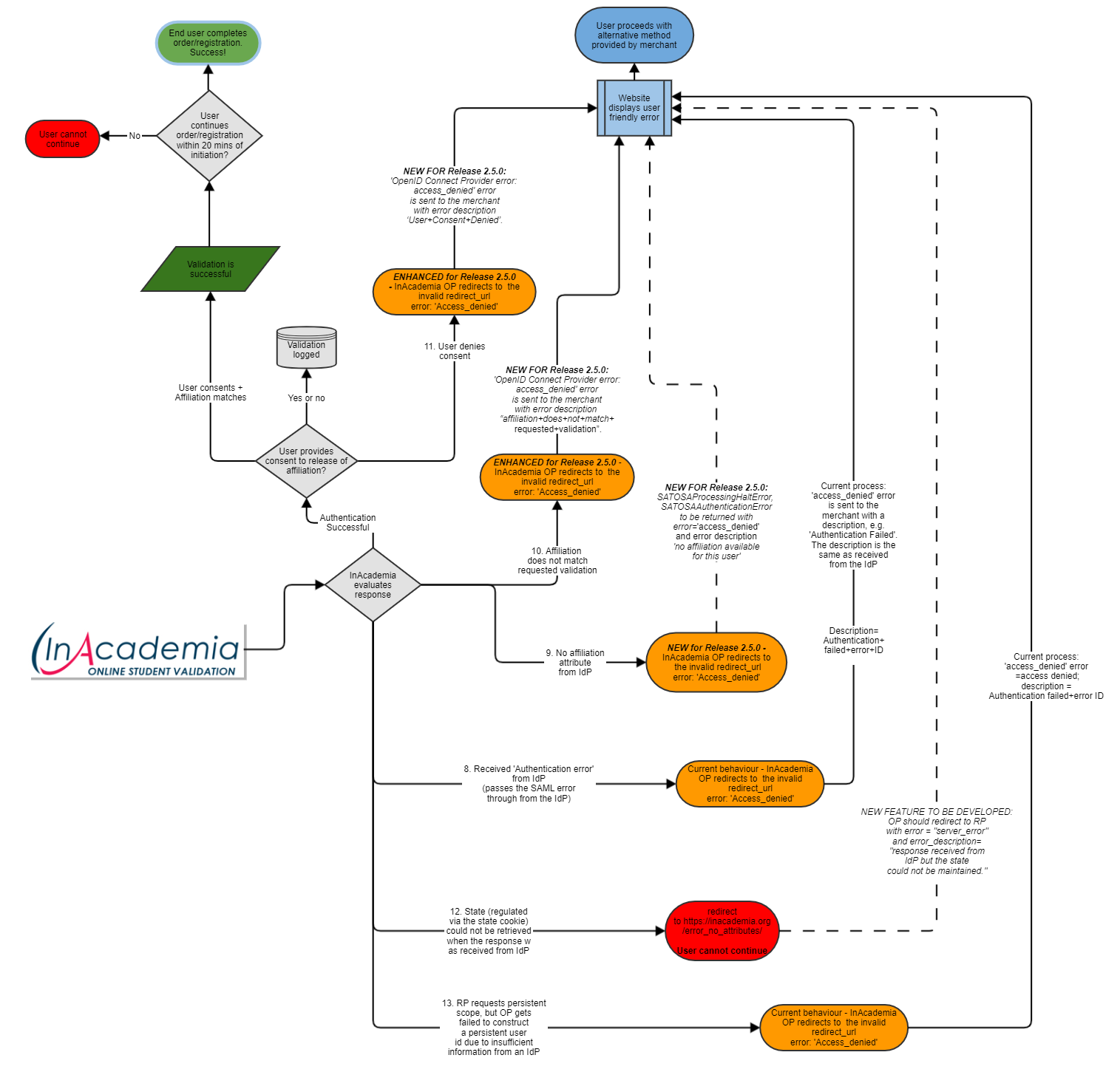
Release 2.5.0 deploys enhancements to the error flow. Please refer to errors 9, 10 and 11 in the diagrams below. For the purposes of comparison, documentation is provided for the error flow as built in version 2.4.0 as well as the enhancements built in version 2.5.0. It is strongly recommended that workflows are updated to respond to these errors.


High Level Functional flow


Detailed functional flow

In the following diagram, light blue represents the merchant web shop, grey blue is InAcademia functionality. Institutional Identity Provider is represented in Green.

The figure presents the 'happy' flow, ending in a successful validation, as displayed in green, as well the possible error scenarios represented in red or orange. The error situation where a institutional IdP, or the merchant redirect URL component cannot be reached because of network issues or similar is not take into account as that is out of scope and control for InAcademia and will always yield an some error in the users browser. The InAcademia service is part of a continuing development programme and additional features planned for the future are also captured below.


Response Flow for all versions up to and including 2.4.0 (provided to assist the migration of merchant workflows interacting with 2.4.0 to 2.5.0):

Response Flow for release 2.5.0