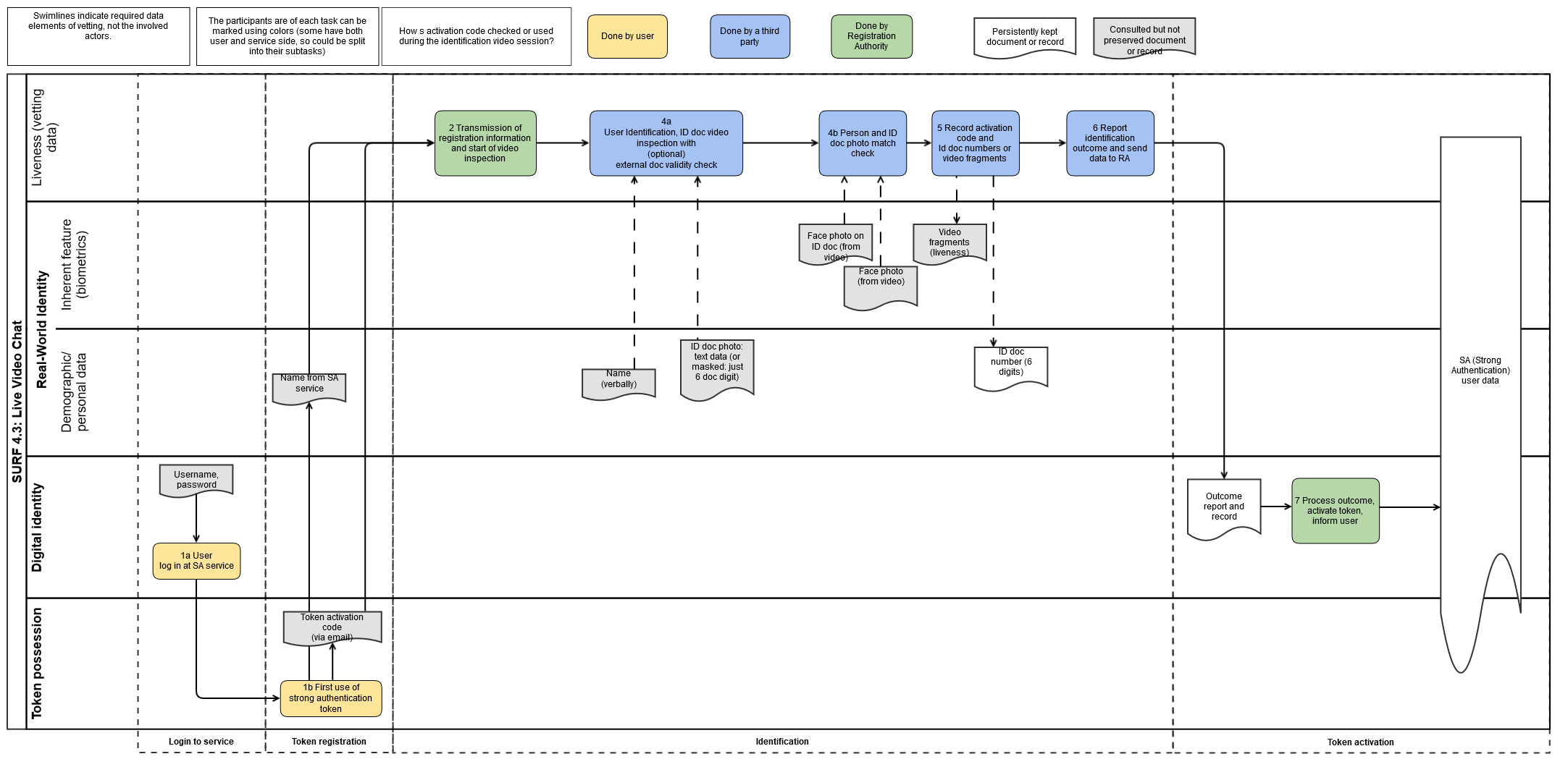
Checklist:
| assessment criteria | fulfilled? |
|---|---|
| Token is registered independently from first factor | |
ID document (or similiar) check (from SA submitted data is checked against ID document )or similiar)) | |
Liveness check (ID document (or similiar) is checked against 'real' person) | |
ID document authenticity check (ID document (or similiar) is checked against national ID issuing authority) | |
Token proof-of-possession check (e.g. live 2FA authentication took place) | |
![]()